搜索
首页
走进星空(中国)官方
星空(中国)官方传承
星空(中国)官方文化
人才储备
联系我们
资讯中心
星空(中国)官方产品
麻花系列
糕点系列
津味小吃
星空网页版
星空网页版·序
活动预告
参观预约
会员中心
加入方式
销售网络
直营门店
网络销售
投资者关系
基本资料
公司公告
回报投资者
IR活动
投资者交流
回报投资者
首页
>
投资者关系
>
回报投资者
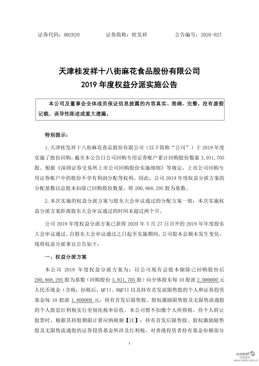
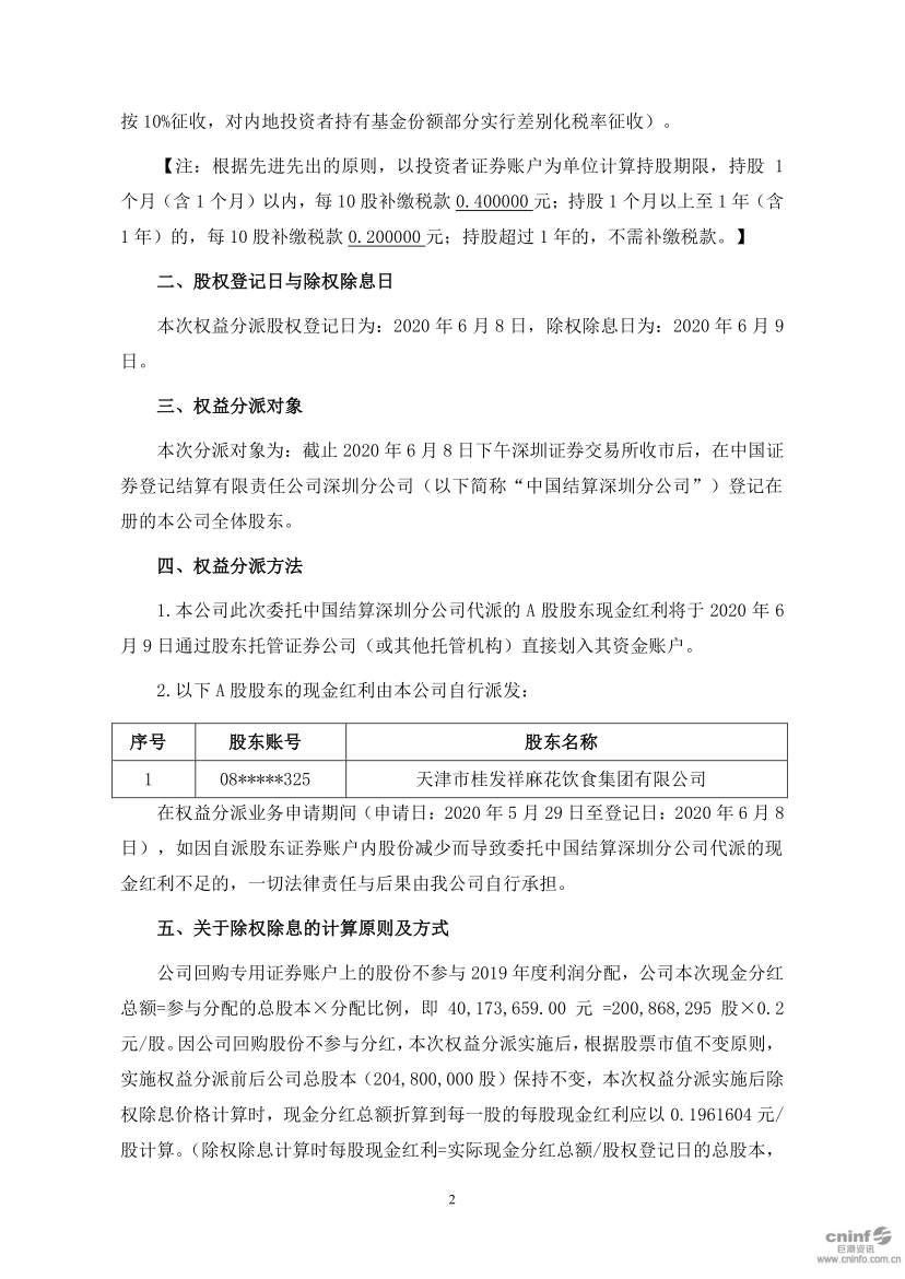
2019年度利润分配方案
来源:星空(中国)官方
|
时间:2020-06-04
|
浏览数:6213
回报投资者
基本资料
公司公告
回报投资者
IR活动
投资者交流
星空(中国)官方产品
麻花系列
糕点系列
津味小吃
022-88112002
沙巴官方(中国)有限公司官网
|
世界杯官方网页版
|
B体育手机官方网站入口
|
星空平台
|
星空手机在线登录入口
|
华体会娱乐平台
|
开云app登录入口
|
开云电子
|
雷火体育app官网登录入口
|