星空网页版
选聘2024年度会计师事务所项目招标公告
一、项目概况
1. 招标人:星空网页版
2. 项目名称:星空网页版选聘2024年度会计师事务所项目。
3. 采购需求:为公司2024年度年报审计、2024年度内部控制审计、2024年度专项审计提供服务。
4. 服务内容:对招标人年度财务报表进行审计并出具审计报告;按照相关规定,对公司进行内部控制审计,出具内部控制审计报告;根据深圳证券交易所的相关要求,出具其他需要的专项报告。
5. 招标方式:公开招标。
二、会计师事务所的资格要求
(一)基本资格条件
1. 在中华人民共和国大陆地区依法设立并存续,具有独立的法人主体资格,具有独立承担民事责任的能力,并有能力承揽招标标的项目。
2. 拥有固定的工作场所、规范和完善的业务质量控制制度、风险控制制度及健全的内部管理制度。
3. 熟悉并认真执行有关财务审计的法律、法规、规章和政策规定,具有良好的社会声誉和执业质量记录。
4. 具有健全的财务会计制度、较强的资金实力和投资者保护能力,有依法缴纳税收和社会保障资金的良好记录。
5. 近三年内未因执业行为被监管机构、行业协会处以暂停执业、行业禁入的行政监管措施。
(二)特定资质要求
1. 投标人必须具有会计师事务所执业证书,财政部、中国证监会会计师事务所从事证券服务的业务备案,及A股企业审计业务从业资格。具备至少一项食品行业A股上市公司审计经验。
2. 投标人必须具有本地化服务能力,并具有至少一个固定的经营办公场所,能够满足办公、管理、资料存档等要求,具有履行本项目合同所必需的人员、设备和专业技术力量,并能在规定工作时间内有能力调配较强工作力量,按时保质完成工作任务,能够满足招标人需求。
3. 投标人必须熟悉中国财务会计方面的法律、法规、规章和政策。
4. 拟派项目团队人员应具有良好的专业素质和良好的职业道德,具有丰富的行业经验,在近三年内没有违法和违规执业行为。
5. 投标人内部有严格的质量管理体系且得到执行。
6. 投标人需具有良好的综合服务能力及执业声誉,在2023年最新中注协颁布的《2022年度会计师事务所综合评价百名排名信息》中总体排名中处于前十名之内。
7. 投标人需提供最新营业执照及最近一个完整年度(2022年度)审计报告,以证明没有处于被责令停业或破产状态,且资产未被重组、接管和冻结。
三、招标文件的获取
投标人根据招标人发布的资格要求严格审视,完全符合资格的投标人方可具备获取招标文件的资格。
投标人于2024年2月26-29日携带加盖公章的资格证明材料的复印件前往招标人位于天津市河西区洞庭路32号注册地领取招标文件。未在规定的时间内进行报名或资格审核未通过的报名投标人,其递交的投标文件将被拒绝。
四、发布公告的媒介
本次招标公告在星空网页版官方网站发布。
五、投标文件的递交
招标文件递交的截止时间为2024年3月17日17:00,地点为天津市河西区洞庭路32号。
六、开标时间与地点
1.开标时间:截标时间后的十个工作日内。
2.开标地点:天津市河西区洞庭路32号。
如遇特殊情况需变更开标时间和地点,请以招标人工作人员通知为准。
七、联系方式
招标人:星空网页版
地址: 天津市河西区洞庭路32号
联系人:审计部
联系电话:(022)88112002-6326
八、附件
《星空网页版选聘会计师事务所标准》
星空网页版
2024年2月26日
附件:
星空网页版
选聘会计师事务所标准
一、会计师事务所资格要求
(一)基本资格条件
1. 在中华人民共和国大陆地区依法设立并存续,具有独立的法人主体资格,具有独立承担民事责任的能力,并有能力承揽招标标的项目。
2. 拥有固定的工作场所、规范和完善的业务质量控制制度、风险控制制度及健全的内部管理制度。
3. 熟悉并认真执行有关财务审计的法律、法规、规章和政策规定,具有良好的社会声誉和执业质量记录。
4. 具有健全的财务会计制度、较强的资金实力和投资者保护能力,有依法缴纳税收和社会保障资金的良好记录。
5. 近三年内未因执业行为被监管机构、行业协会处以暂停执业、行业禁入的行政监管措施。
(二)特定资质要求
1. 投标人必须具有会计师事务所执业证书,财政部、中国证监会会计师事务所从事证券服务的业务备案,及A股企业审计业务从业资格。具备至少一项食品行业 A股上市公司审计经验。
2. 投标人必须具有本地化服务能力,并具有至少一个固定的经营办公场所,能够满足办公、管理、资料存档等要求,具有履行本项目合同所必需的人员、设备和专业技术力量,并能在规定工作时间内有能力调配较强工作力量,按时保质完成工作任务,能够满足招标人需求。
3. 投标人必须熟悉中国财务会计方面的法律、法规、规章和政策。
4. 拟派项目团队人员应具有良好的专业素质和良好的职业道德,具有丰富的行业经验,在近三年内没有违法和违规执业行为。
5. 投标人内部有严格的质量管理体系且得到执行。
6. 投标人需具有良好的综合服务能力及执业声誉,在2023年最新中注协颁布的《2022年度会计师事务所综合评价百名排名信息》中总体排名中处于前十名之内。
7. 投标人需提供最新营业执照及最近一个完整年度(2022年度)审计报告,以证明没有处于被责令停业或破产状态,且资产未被重组、接管和冻结。
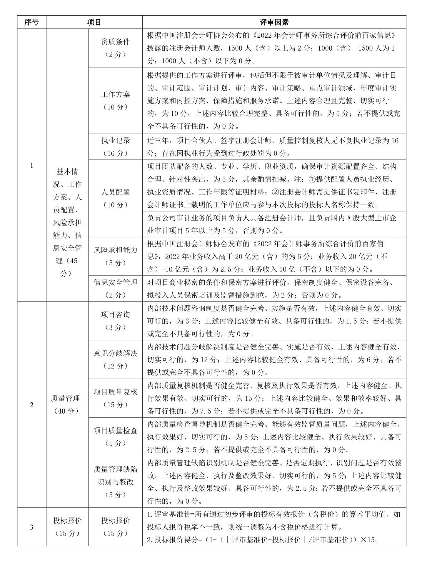
二、评价要素及评分标准